青岛日报社/观海新闻7月2日讯 青岛,一座被海洋拥抱的城市,既有“红瓦绿树、碧海蓝天”的诗意风光,又汇聚了中国顶尖的海洋科研力量。这里是中国海洋科学的摇篮,也是开展海洋研学旅游的首选目的地。6月30日-11月30日,市文化和旅游局联合代表性研学基地推出“奇趣海洋”青岛研学旅游打卡集章活动,本次海洋研学旅游手绘地图限量1万份,免费赠送,赠完为止。打卡指定数量场馆,还可以兑换礼品。快来游览海洋研学场馆,领略海洋研学魅力吧。
此次活动中,游客可在活动场馆领取海洋研学旅游手绘地图,携带地图到25家参与活动的研学场馆,完成研学或参观体验活动,可打卡特制印章。打卡印章需盖在地图背面各场馆特定位置,单场馆印章仅限盖一次。

活动设置了线下到访礼:集满10个以上(含10个)不同场馆印章可到礼品兑换场馆兑换礼品一份,每份地图每个场馆限领一份;集满20个以上(含20个)不同场馆印章,可到青岛矿晶博物馆兑换一份价值199元精美礼品。(建议兑换前电话咨询)
活动还有线上互动礼:集满10个以上(含10个)不同场馆印章,同时在小红书发布带#奇趣海洋+基地名称#话题的打卡照片或视频的游客,可额外兑换礼品一份。礼品兑换须包含前往兑换场馆的印章,兑换后盖上“礼品已兑换”的印章,视为该场馆礼品已兑换成功。

此次活动,每人限领1份地图,丢失不补发;印章不得涂改、伪造,违者取消资格;部分场馆需预约或购票、跟团前往,具体集章打卡地点及方式建议提前电话联系;本次海洋研学旅游手绘地图限量1万份,免费赠送,赠完为止;本活动最终解释权归青岛市文化和旅游局所有,各场馆集章规则和兑换执行细节可电话咨询场馆。(青岛日报/观海新闻记者 马晓婷)
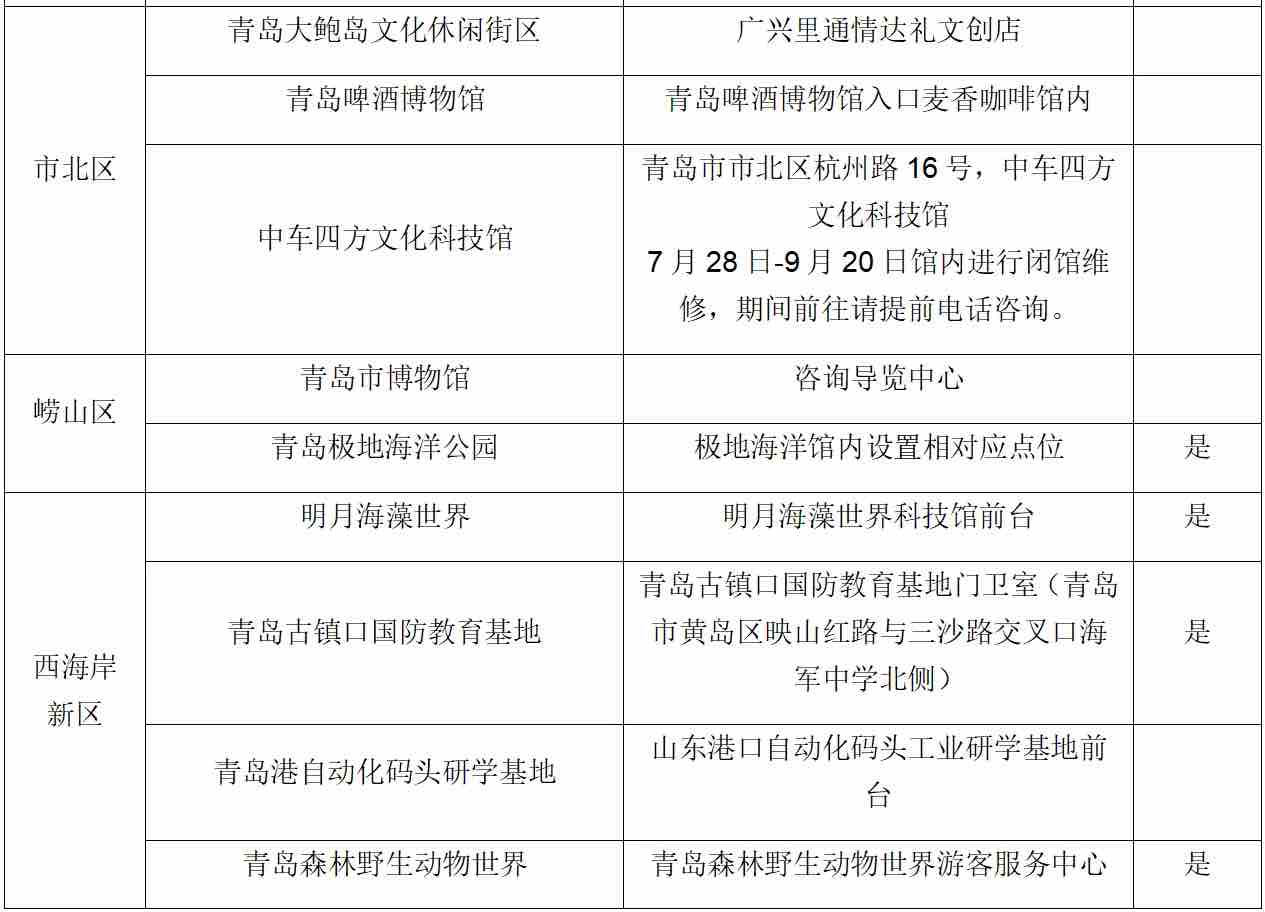
附:



责任编辑:刘聪聪
