青岛日报社/观海新闻5月9日讯 2021年5月8日0—24时,青岛无新增新型冠状病毒肺炎确诊病例、疑似病例、无症状感染者,无新增治愈出院病例;新增解除医学观察的密切接触者39人。
2020年以来,青岛累计报告新型冠状病毒肺炎本地确诊病例80例,其中治愈出院79例,死亡1例;境外输入确诊病例50例,其中治愈出院47例,现有3例(均为菲律宾输入)在定点医院接受隔离治疗;无症状感染者78例,其中出院76例,现有2例(均为菲律宾输入)在定点医院隔离观察。2020年以来,青岛累计追踪到密切接触者5677人,均已解除集中隔离医学观察。(青岛日报/观海新闻记者 郭菁荔)
相关新闻
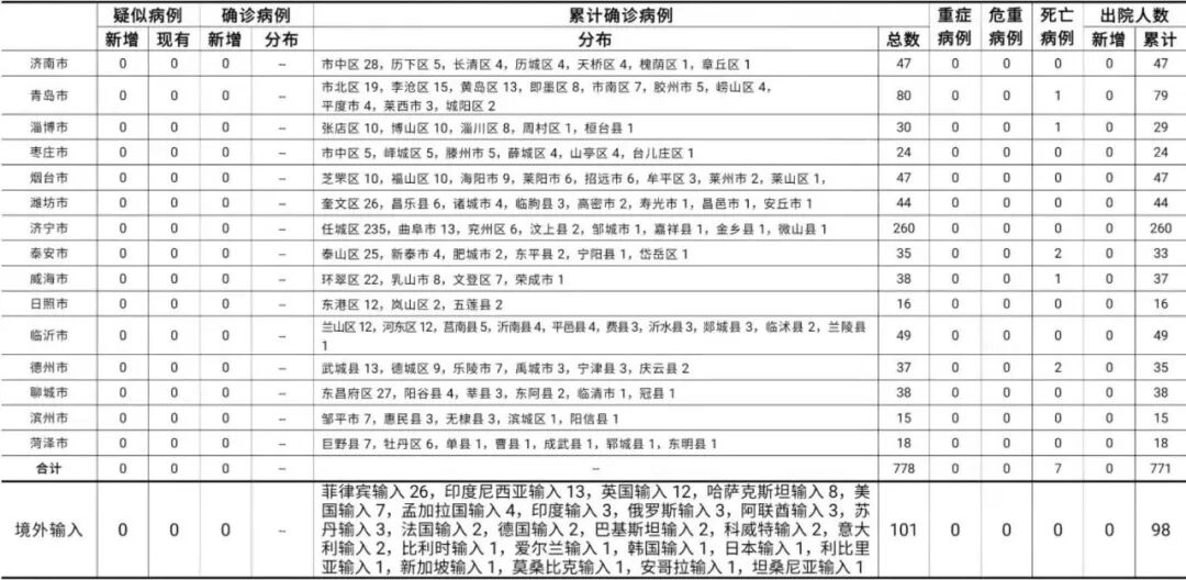
2021年5月8日0时至24时:
山东无新增本地疑似病例、确诊病例。累计报告确诊病例778例,死亡7例,治愈出院771例。
山东无新增境外输入疑似病例、确诊病例。累计报告境外输入确诊病例101例,治愈出院98例。正在住院治疗的确诊病例3例。
山东无新增无症状感染者。正在隔离观察治疗的无症状感染者5例(境外输入5例),出院1例(境外输入)。
2020年以来全省共追踪到密切接触者29963人,目前尚有28人正在接受医学隔离观察。
详见下表(单位:例):

备注:
1、山东省本地病例按确诊时医院所在县区统计,境外输入病例单独统计。
2、新增确诊病例和无症状感染者具体情况由相关市卫生健康委进行通报。
责任编辑:荣潇
