青岛日报社/观海新闻6月3日讯 观海新闻记者从青岛市卫生健康委员会获悉:2021年6月2日0—24时,我市无新增新型冠状病毒肺炎确诊病例、疑似病例、无症状感染者,无新增治愈出院病例。
2020年以来,我市累计报告新型冠状病毒肺炎本地确诊病例80例,其中治愈出院79例,死亡1例;境外输入确诊病例54例,其中治愈出院52例,现有2例(均为菲律宾输入)在定点医院接受隔离治疗;无症状感染者83例,其中出院80例,现有3例(均为菲律宾输入)在定点医院隔离观察。目前无尚在医学观察的密切接触者。(青岛日报/观海新闻记者 郭菁荔)
【此前报道】
2021年6月2日0时至24时:
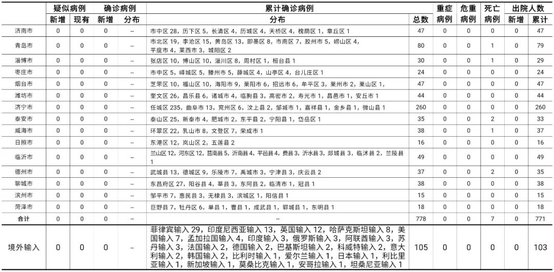
山东无新增本地疑似病例、确诊病例。累计报告确诊病例778例,死亡7例,治愈出院771例。
山东无新增境外输入疑似病例、确诊病例。累计报告境外输入确诊病例105例,累计治愈出院103例。正在住院治疗的确诊病例2例。
山东无新增无症状感染者。正在隔离观察治疗的无症状感染者6例(境外输入6例)。
2020年以来全省共追踪到密切接触者30154人,目前尚有23人正在接受医学隔离观察。
详见下表(单位:例):

备注:
山东省本地病例按确诊时医院所在县区统计,境外输入病例单独统计。
新增确诊病例和无症状感染者具体情况由相关市卫生健康委进行通报。
责任编辑:程雪涵
